Icon New game New game

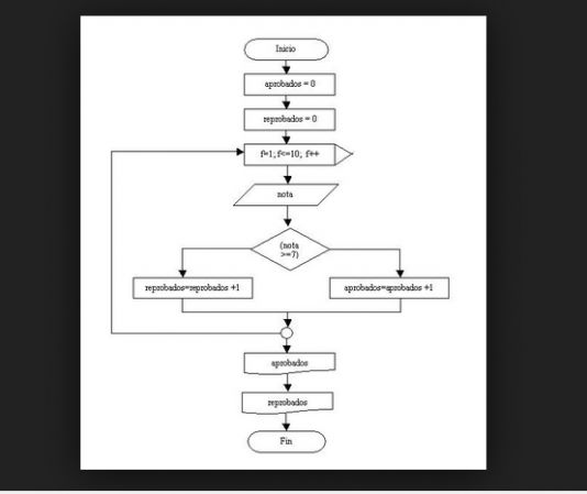
repetitiva

Map Quiz

contesta correctamente

Download the paper version to play

Recommended age: 15 years old
1 times made

Created by

Mexico

Top 10 results

  1. 1
    00:10
    time
    100
    score
Do you want to stay in the Top 10 of this game? to identify yourself.
Make your own free game from our game creator
Compete against your friends to see who gets the best score in this game

Top Games

  1. time
    score
  1. time
    score
time
score
time
score