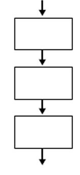
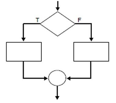
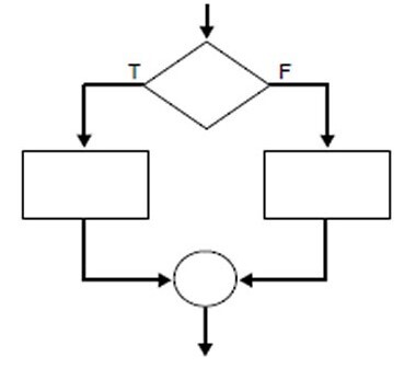
Froggy Jumps Control de FlujoOnline version Selecciona las respuestas correctas by Jesús Alejandro Rodríguez Carrera 1 Selecciona los 3 tipos de estructuras condicionales y repetitivas de un lenguaje de programación a 1.Secuencial/2.Declarativa/3.De entrada b 1.Secuencial/2.Selectivas/3.Interactivas c 1.Selectivas/2.Verdadero o Falso/3.Informativas 2 Escoge la opción que si pertenezca a la clasificación de la estructura selectiva a Interactivas y Directiva b Interactivas y Secuencial c Dobles y simples 3 ¿Qué es la estructura Secuencial? a Es aquella en la que una acción (instrucción) sigue a otro en secuencia. b Dirigen la ejecución de un programa hacia un grupo de sentencias del resultado de la condición c Sus componentes son tales de la expresión booleana 4 ¿Cuáles son los componentes de la estructura secuencial? a Elementos de entrada y elementos de salida y proceso b Elementos de Entrada y verdadero o falso c Elementos de condición y dobles 5 Esta compuesta únicamente de una sola condición, si es verdadera ejecutara la acción y si es falsa ejecutara las acciones para la condición falsa a Estructura Selectivas Múltiples b Estructura Selectivas dobles c Estructura Selectivas Secuencial 6 ¿Qué es la estructura selectiva? a Es la ejecución de la entrada hasta llegar a la salida b De un programa ejecuta las sentencias de la entrada c Dirige la ejecución de un programa hacia un grupo de sentencias del resultado de la condición 7 ¿Qué es la estructura Interactiva? a Estructura que se ejecuta sobre el cuerpo de un programa tales de una expresión True or False b Estructura cuyos componentes son tales que la expresión booleana se comprueban al ejecutar el cuerpo c Estructura donde True or False se inicia en el ciclo del bloque 8 ¿Cómo se clasifican las estructuras de control selectivas? a Simples, dobles y múltiples b Repetitivas, do y while c No existe una clasificación 9 Selecciona la estructura de la secuencia selectiva a b c 10 Selecciona la estructura de la secuencia interactiva a b c 11 Selecciona la estructura de la secuencia secuencial a b c