New game
Get Academic Plan

Metodologías de Desarrollo

Slideshow

Describe qué es una metodología de desarrollo de Software y muestra un mapa conceptual de los procesos que están involucrados en dos metodologías, las cuales son XP y RUP

Download the paper version to play

Recommended age: 18 years old
34 times made

Created by

Colombia

Top 10 results

  1. 1
    00:10
    time
    100
    score
Do you want to stay in the Top 10 of this game? to identify yourself.
Make your own free game from our game creator
Compete against your friends to see who gets the best score in this game

Top Games

  1. time
    score
  1. time
    score
time
score
time
score
 
game-icon

Metodologías de DesarrolloOnline version

Describe qué es una metodología de desarrollo de Software y muestra un mapa conceptual de los procesos que están involucrados en dos metodologías, las cuales son XP y RUP

by Diana Patricia Gutierrez Valencia
1

Metodologías de Desarrollo

Una definición sencilla es que  es un marco de trabajo usado para estructurar, planificar y controlar el proceso de desarrollo en sistemas de información.Ya que el desarrollo de Software no es una tarea fácil y siempre se debe velar por la calidad y la eficiencia del producto, es importante tener en cuento varios procesos y pasos que nos lleven al objetivo esperado. Las metodologías imponen un proceso disciplinado para el desarrollo de Software.Hoy en día existen numerosas propuestas metodológicas que inciden en distintas dimensiones del proceso de desarrollo.

2

orientada a objetos

Estas son las más usadas por los profesionales y grupos de desarrollo, ya que durante el desarrollo del producto y hasta su realización permite que este sea  extensible, añadiendo módulos y métodos en el momento que se requiera. Cabe resaltar que junto a esta metodología se encuentra el Lenguaje Unificado de Modelado UML, del cual se hace uso para el análisis, la documentación e implementación de sistemas orientados a objetos

3

METODOLOGÍA RUP

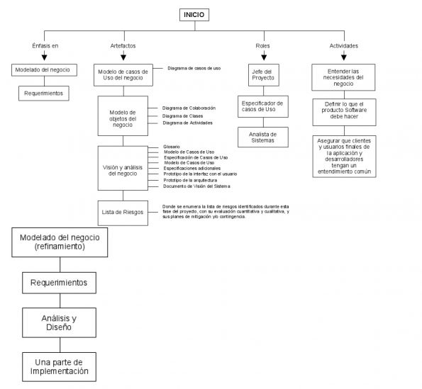
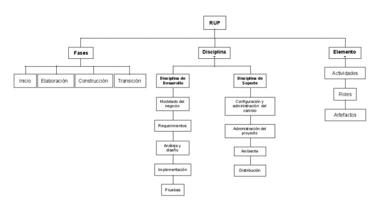
Organiza en 4 fases el desarrollo del software (inicio, elaboración, construcción, y transmisión), las cuales hacen parte del ciclo de vida del proyecto. Las fases se desarrollan por medio de iteraciones las cuales se crean a partir de la evaluación de las iteraciones precedentes; el desarrollo del software en esta metodología se hace con distintas actividades realizadas en las etapas o fases, las cuales arrojan como resultado artefactos hechos conforme al problema que se está abordando y a todo el entorno que le rodea. 

4

METODOLOGÍA RUP (cont)

5

METODOLOGÍA RUP (cont)

6

XP

Está enmarcada dentro de las metodologías ágiles, las cuales son recientes en la Ingeniería del Software y están marcando una pauta en el desarrollo de Software, ya que por sus características los procesos se hacen en menos tiempo que las metodologías tradicionales y coloca más su enfoque en la adaptabilidad. En esta metodología se aplica de una forma dinámica los procesos durante el ciclo de vida del Software, el desarrollo del producto es iterativo e incremental, se realizan pruebas unitarias, programación en parejas (dos personas en un mismo puesto), existe una frecuente integración con el cliente de parte del equipo, entre otras características. 

7

METODOLOGÍA XP

8

METODOLOGÍA XP (cont)