Icon New game New game

Teoria General de Sistemas

Quiz

A continuación se llevara a cabo un test, que tiene como objetivo realizar una revisión de lo desarrollado en clase

Download the paper version to play

Recommended age: 13 years old
0 times made

Created by

Colombia

Top 10 results

There are still no results for this game. Be the first to stay in the ranking! to identify yourself.
Make your own free game from our game creator
Compete against your friends to see who gets the best score in this game

Top Games

  1. time
    score
  1. time
    score
time
score
time
score
 
game-icon

Teoria General de SistemasOnline version

A continuación se llevara a cabo un test, que tiene como objetivo realizar una revisión de lo desarrollado en clase

by Marcela Cárdenas Perdomo
1

Se define como una de las ramas de las matemáticas, esta aparece en el siglo diecisiete, con el nombre de analysis situs, que significa análisis de la posición, esta definición corresponde a:

2

La topología, se basa en homeomorfismos, a partir de una propiedad llamada continuidad y consiste en que sin importar la alteración en las figuras no aparecerán nuevos puntos, existen 3 teorías en las cuales se fundamentan, estas son:

3

Existe pues una clasificación según la topología, con diversidad de dimensiones. Por ejemplo el plano y la esfera y que su vez pueden ser cerradas y acotadas , esta definición corresponde a:

4

Hace alusión a la implementación de las diferentes técnicas que permitan la transmisión de mensajes de manera corta, se considera como una magnitud estadística y plana, esta definición hace parte del concepto de:

5

Según la teoría de la información, la información se puede calcular en medida que esta:

6

La teoría de la información relaciona diferentes aspectos, tales como:

7

Es una herramienta utilizada por la teoría de la información para cuantificar las características que se quiere desarrollar

8

En la teoría de la información Weaver, presenta un modelo que muestra los elementos y relaciones que forman parte de un contexto comunicativo, este es:

9

En la Teoria de la informacion Shanon tuvo como objetivo realizar un tratamiento matematico de las cantidades de información, sin embargo uno de los factores que afectaba las cantidades recibidas, disminuyéndola, fue:

10

En la Teoria de la informacion Shanon tuvo como objetivo realizar un tratamiento matematico de las cantidades de información, sin embargo uno de los factores que afectaba las cantidades recibidas, disminuyéndola, fue:

11

Es una rama de las matemáticas que se enfoca en sistemas complejos y dinámicos, además muy sensibles a sufrir cambios en su condición inicial; hace referencia a:

12

La teoría del caos, se compone de:

13

Los sistemas en caos, pueden modelizarse ya que su estado varia respecto del tiempo gracias a:

14

En la teoria del caos, Isidoro Blainstein, se refiere a la misma diciendo que "no falta ni sobra ninguna pieza", que en otras palabras se refiere a:

15

el efecto mariposa, adopta una postura en la que se considera que todos son eventos independientes, a menos hallan procesos que se consideren ordenados, es en esta situación que se podría decir que hay "vínculos causales", esos "vínculos causales" son aquellos en los que:

16

Para la simulación de un sistema se hace necesario construir modelos que permitan determinar la hipótesis, para:

17

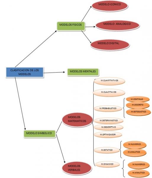
Para la simulación de un sistema se hace necesario construir modelos que permitan determinar la hipótesis, estos modelos están representados gráficamente, de la siguiente manera:

18

Entre los modelos manejados, algunos son:

19

Los modelos dinámicos, son aquellos que:

20

Las siguientes definiciones hacen referencia a 2 modelos, el primero representa la realidad mediante fórmulas matemáticas y el segundo por el contrario muestra el comportamiento de las variables que intervienen, estos son:

21

Existe un modelo que integra la empresa como la combinación entre el aspecto social y de tecnología, y que a su vez entran a funcionar dentro de un proceso de producción de un producto, este es conocido como:

22

Existe un modelo que integra la empresa como la combinación entre el aspecto social y de tecnología, y que a su vez entran a funcionar dentro de un proceso de producción de un producto, este es conocido como:

Explicación

Tener en cuenta las definiciones desarrolladas anteriormente en los temas